- Node
- Ruby
- Python
- PHP
- .NET
- Java
- Go
Overview
This guide shows how to make voice calls to alert customers to critical issues that require immediate attention. You can play recorded audio when the call recipient answers or use text-to-speech. You can then take action based on a dialpad key they press in response. You can set different actions if the call is not answered, if the line is busy, or if you reach voicemail.You can send voice alerts either by using our PHLO visual workflow builder or our APIs and XML documents. Follow the instructions in one of the tabs below.- Using PHLO
- Using XML
To get started, you need a Plivo account — sign up with your work email address if you don’t have one already. If this is your first time triggering a PHLO with Node.js, follow our instructions to set up a Node.js development environment.
Your PHLO is now ready to test.
Replace the auth placeholders with your authentication credentials from the Plivo console. Replace the phlo_id placeholder with your PHLO ID from the Plivo console.
Replace the auth placeholders with your authentication credentials from the Plivo console. Replace the phlo_id placeholder with your PHLO ID from the Plivo console. Replace the phone number placeholders with actual phone numbers in E.164 format (for example, +12025551234).
Create the PHLO
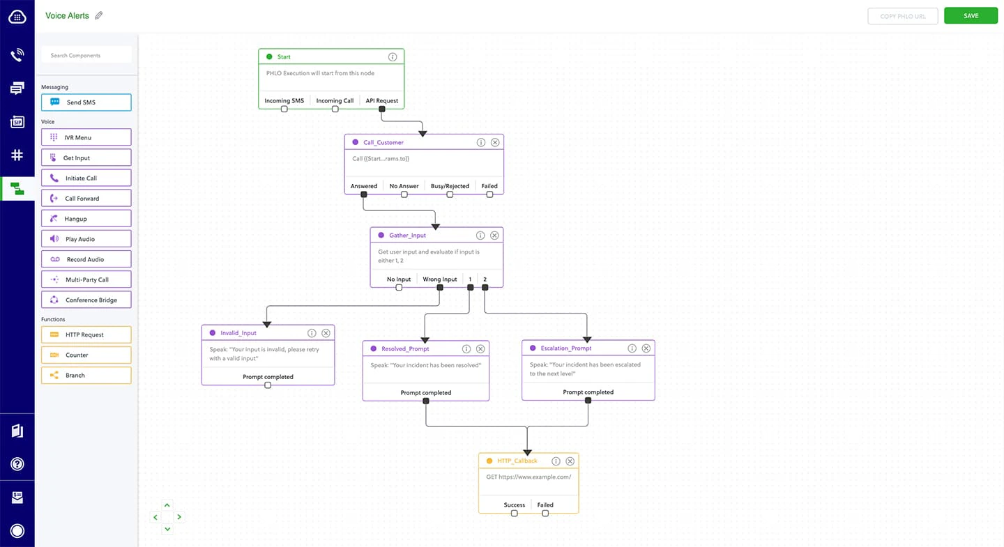
To create a PHLO, visit the PHLO page of the Plivo console. If this is your first PHLO, the PHLO page will be empty.- Click Create New PHLO.
-
In the Choose your use case pop-up, click Build my own. The PHLO canvas will appear with the Start node.
The Start node is the starting point of any PHLO. It lets you trigger a PHLO to start upon one of three actions: incoming SMS message, incoming call, or API request.
- Click the Start node to open the Configuration tab to the right of the canvas, then enter the information to retrieve from the HTTP Request payload — in this case, from and to numbers and a database server name.
- From the list of components on the left side, drag and drop the Initiate Call component onto the canvas. This adds an Initiate Call node onto the canvas. When a component is placed on the canvas it becomes a node.
- Draw a line to connect the Start node’s API Request trigger state to the Initiate Call node.
- In the Configuration tab of the Initiate Call node, give the node a meaningful name. To enter values for the From and To fields, start typing two curly brackets. PHLO will display a list of all available variables; choose the appropriate ones. When you use variables in a PHLO, the values are retrieved from the HTTP Request payload you defined in the Start node.
-
Validate the configuration by clicking Validate. Every time you finish configuring a node, click Validate to check the syntax and save your changes.
- Next, drag and drop the IVR Menu component onto the canvas. Draw a line to connect the Answered trigger state of the Initiate Call node to the IVR Menu node.
-
Click the IVR Menu node to open its Configuration tab. Rename the node to Gather_Input. You can rename nodes as you like to improve your PHLO’s readability.
For this example, select 1 and 2 as the allowed choices, and enter a message to play to the user in the Speak Text field. If you like, you can also configure the Language and Voice fields for the message.
- Because we specified two allowed choices in the IVR menu, we need to drag and drop three Play Audio nodes onto the canvas — one for each option, plus one for invalid input. Rename the nodes Invalid_Input_Prompt, Resolved_Prompt, and Escalation_Prompt in their Configuration tabs, and enter appropriate messages in their Prompt fields.
-
From the Gather_Input node, connect the Wrong Input trigger state to the Invalid_Input_Prompt node.
- From the Invalid_Input_Prompt node, connect the Prompt Completed trigger state back to the Gather_Input node. This sends the user back to the IVR menu if they press an incorrect option, or if they don‘t press any key.
- From the Gather_Input node, connect the 1 and 2 trigger states to the Resolved_Prompt and Escalation_Prompt nodes.
-
Configure all three Play Audio nodes to each play a relevant message to the user.
Audio playback can either be static or dynamic or a combination of the two; for example, you could specify in the Speak Text field “Your status is,” followed by a variable to include the dynamic text. You can bring up a list of available variables by typing two curly brackets in the Speak Text field.
- Drag and drop the Initiate Call component onto the canvas and rename the node to Escalation_Call.
- Draw a line to connect the Prompt Completed trigger state of the Escalation_Prompt node to the Escalation_Call node. This triggers a call to another phone number and announces the alert. You can set up any number of escalation numbers by creating similar nodes for each phone number.
-
Draw a line to connect the Answered trigger state of the Escalation_Call node back to the Gather Input node. This will play the same prompt to the user after the original escalation call is answered and completed and give the user another chance to either resolve the call or escalate it.
- After you complete and validate all the node configurations, give the PHLO a name by clicking in the upper left, then click Save.

Voice Alert
Trigger the PHLO
You integrate a PHLO into your application workflow by making an API request to trigger the PHLO with the required payload — the set of parameters you pass to the PHLO. You can define a static payload by specifying values when you create the PHLO, or define a dynamic payload by passing values through parameters when you trigger the PHLO from your application.With a static payload
When you configure values when creating the PHLO, they act as a static payload.
With Static Payload
Code
Create a file calledTriggerPhlo.js and paste into it this code.Copy
Ask AI
var plivo = require('plivo');
var PhloClient = plivo.PhloClient;
var authId = '<auth_id>';
var authToken = '<auth_token>';
var phloId = 'phlo_id';
var phloClient = phlo = null;
phloClient = new PhloClient(authId, authToken);
phloClient.phlo(phloId).run().then(function (result) {
console.log('Phlo run result', result);
}).catch(function (err) {
console.error('Phlo run failed', err);
});
With a dynamic payload
To use dynamic values for the parameters, use Liquid templating parameters when you create the PHLO and pass the values from your code to the PHLO when you trigger it.
With Dynamic Payload
Code
Now, create a file calledTriggerPhlo.js and paste into it this code.Copy
Ask AI
var plivo = require('plivo');
var PhloClient = plivo.PhloClient;
var authId = '<auth_id>';
var authToken = '<auth_token>';
var phloId = '<phlo_id>';
var phloClient = phlo = null;
var payload = {
from: '<caller_id>',
to: '<destination_number>'
}
phloClient = new PhloClient(authId, authToken);
phloClient.phlo(phloId).run(payload).then(function (result) {
console.log('Phlo run result', result);
}).catch(function (err) {
console.error('Phlo run failed', err);
});
Test
Save the file and run it.Copy
Ask AI
node TriggerPhlo.js
Here’s how to use Plivo APIs and XML to implement voice alerts.
Plivo requests an answer URL when the call is answered (step 4) and expects the file at that address to hold a valid XML response from the application with instructions on how to handle the call. To see how this works, you can use https://s3.amazonaws.com/static.plivo.com/alert.xml as an answer URL to test your first outgoing call. The file contains this XML code:This code instructs Plivo to say, “Your database is out of memory. Press 1 to resolve or 2 to escalate” to the call recipient. You can find the entire list of valid Plivo XML verbs in our XML Reference documentation.Replace the auth placeholders with your authentication credentials from the Plivo console. Replace the phone number placeholders with actual phone numbers in E.164 format (for example, +12025551234).
How it works

Outbound Call Flow
Copy
Ask AI
<Response>
<Speak>Your database is out of memory. Press 1 to resolve or 2 to escalate.</Speak>
</Response>
Prerequisites
To get started, you need a Plivo account — sign up with your work email address if you don’t have one already. If this is your first time using Plivo APIs, follow our instructions to set up a Node.js development environment.Create a voice alerts application in Node.js
Create a file calledMakecall.js and paste into it this code.Copy
Ask AI
var plivo = require('plivo');
(function main() {
'use strict';
var client = new plivo.Client("<auth_id>","<auth_token>");
client.calls.create(
"<caller_id>", // from
"<destination_number>", // to
"https://s3.amazonaws.com/static.plivo.com/alert.xml", // answer url
{
answerMethod: "GET",
},
).then(function (response) {
console.log(response);
}, function (err) {
console.error(err);
});
})();
We recommend that you store your credentials in the
auth_id and auth_token environment variables, to avoid the possibility of accidentally committing them to source control. If you do this, you can initialize the client with no arguments and Plivo will automatically fetch the values from the environment variables. You can use the Environment.SetEnvironmentVariable method to store environment variables and Environment.GetEnvironmentVariable to fetch them when initializing the client.Test
Save the file and run it.Copy
Ask AI
$ node Makecall.js
Overview
This guide shows how to make voice calls to alert customers to critical issues that require immediate attention. You can play recorded audio when the call recipient answers or use text-to-speech. You can then take action based on a dialpad key they press in response. You can set different actions if the call is not answered, if the line is busy, or if you reach voicemail.You can send voice alerts either by using our PHLO visual workflow builder or our APIs and XML documents. Follow the instructions in one of the tabs below.- Using PHLO
- Using XML
To get started, you need a Plivo account — sign up with your work email address if you don’t have one already. If this is your first time triggering a PHLO with Ruby, follow our instructions to set up a Ruby development environment.
Your PHLO is now ready to test.
Replace the auth placeholders with your authentication credentials from the Plivo console. Replace the phlo_id placeholder with your PHLO ID from the Plivo console.
Replace the auth placeholders with your authentication credentials from the Plivo console. Replace the phlo_id placeholder with your PHLO ID from the Plivo console. Replace the phone number placeholders with actual phone numbers in E.164 format (for example, +12025551234).
Create the PHLO
To create a PHLO, visit the PHLO page of the Plivo console. If this is your first PHLO, the PHLO page will be empty.- Click Create New PHLO.
-
In the Choose your use case pop-up, click Build my own. The PHLO canvas will appear with the Start node.
The Start node is the starting point of any PHLO. It lets you trigger a PHLO to start upon one of three actions: incoming SMS message, incoming call, or API request.
- Click the Start node to open the Configuration tab to the right of the canvas, then enter the information to retrieve from the HTTP Request payload — in this case, from and to numbers and a database server name.
- From the list of components on the left side, drag and drop the Initiate Call component onto the canvas. This adds an Initiate Call node onto the canvas. When a component is placed on the canvas it becomes a node.
- Draw a line to connect the Start node’s API Request trigger state to the Initiate Call node.
- In the Configuration tab of the Initiate Call node, give the node a meaningful name. To enter values for the From and To fields, start typing two curly brackets. PHLO will display a list of all available variables; choose the appropriate ones. When you use variables in a PHLO, the values are retrieved from the HTTP Request payload you defined in the Start node.
-
Validate the configuration by clicking Validate. Every time you finish configuring a node, click Validate to check the syntax and save your changes.
- Next, drag and drop the IVR Menu component onto the canvas. Draw a line to connect the Answered trigger state of the Initiate Call node to the IVR Menu node.
-
Click the IVR Menu node to open its Configuration tab. Rename the node to Gather_Input. You can rename nodes as you like to improve your PHLO’s readability.
For this example, select 1 and 2 as the allowed choices, and enter a message to play to the user in the Speak Text field. If you like, you can also configure the Language and Voice fields for the message.
- Because we specified two allowed choices in the IVR menu, we need to drag and drop three Play Audio nodes onto the canvas — one for each option, plus one for invalid input. Rename the nodes Invalid_Input_Prompt, Resolved_Prompt, and Escalation_Prompt in their Configuration tabs, and enter appropriate messages in their Prompt fields.
-
From the Gather_Input node, connect the Wrong Input trigger state to the Invalid_Input_Prompt node.
- From the Invalid_Input_Prompt node, connect the Prompt Completed trigger state back to the Gather_Input node. This sends the user back to the IVR menu if they press an incorrect option, or if they don‘t press any key.
- From the Gather_Input node, connect the 1 and 2 trigger states to the Resolved_Prompt and Escalation_Prompt nodes.
-
Configure all three Play Audio nodes to each play a relevant message to the user.
Audio playback can either be static or dynamic or a combination of the two; for example, you could specify in the Speak Text field “Your status is,” followed by a variable to include the dynamic text. You can bring up a list of available variables by typing two curly brackets in the Speak Text field.
- Drag and drop the Initiate Call component onto the canvas and rename the node to Escalation_Call.
- Draw a line to connect the Prompt Completed trigger state of the Escalation_Prompt node to the Escalation_Call node. This triggers a call to another phone number and announces the alert. You can set up any number of escalation numbers by creating similar nodes for each phone number.
-
Draw a line to connect the Answered trigger state of the Escalation_Call node back to the Gather Input node. This will play the same prompt to the user after the original escalation call is answered and completed and give the user another chance to either resolve the call or escalate it.
- After you complete and validate all the node configurations, give the PHLO a name by clicking in the upper left, then click Save.

Voice Alert
Trigger the PHLO
You integrate a PHLO into your application workflow by making an API request to trigger the PHLO with the required payload — the set of parameters you pass to the PHLO. You can define a static payload by specifying values when you create the PHLO, or define a dynamic payload by passing values through parameters when you trigger the PHLO from your application.With a static payload
When you configure values when creating the PHLO, they act as a static payload.
With Static Payload
Code
Create a file calledtrigger_phlo.rb and paste into it this code.Copy
Ask AI
require 'rubygems'
require 'plivo'
include Plivo
AUTH_ID = '<auth_id>'
AUTH_TOKEN = '<auth_token>'
client = Phlo.new(AUTH_ID, AUTH_TOKEN)
# if credentials are stored in the PLIVO_AUTH_ID and the PLIVO_AUTH_TOKEN environment variables
# then initialize client as:
# client = Phlo.new
begin
phlo = client.phlo.get('<phlo_id>')
response = phlo.run()
puts response
rescue PlivoRESTError => e
puts 'Exception: ' + e.message
end
With a dynamic payload
To use dynamic values for the parameters, use Liquid templating parameters when you create the PHLO and pass the values from your code to the PHLO when you trigger it.
With Dynamic Payload
Code
Now, create a file calledtrigger_phlo.rb and paste the below code.Copy
Ask AI
require 'rubygems'
require 'plivo'
include Plivo
AUTH_ID = '<auth_id>'
AUTH_TOKEN = '<auth_token>'
client = Phlo.new(AUTH_ID, AUTH_TOKEN)
# if credentials are stored in the PLIVO_AUTH_ID and the PLIVO_AUTH_TOKEN environment variables
# then initialize client as:
# client = Phlo.new
begin
phlo = client.phlo.get('<phlo_id>')
#parameters set in PHLO - params
params = {
from: '<caller_id>',
to: '<destination_number>'
}
response = phlo.run(params)
puts response
rescue PlivoRESTError => e
puts 'Exception: ' + e.message
end
Test
Save the file and run it.Copy
Ask AI
ruby trigger_phlo.rb
Here’s how to use Plivo APIs and XML to implement voice alerts.
Plivo requests an answer URL when the call is answered (step 4) and expects the file at that address to hold a valid XML response from the application with instructions on how to handle the call. To see how this works, you can use https://s3.amazonaws.com/static.plivo.com/alert.xml as an answer URL to test your first outgoing call. The file contains this XML code:This code instructs Plivo to say, “Your database is out of memory. Press 1 to resolve or 2 to escalate” to the call recipient. You can find the entire list of valid Plivo XML verbs in our XML Reference documentation.Replace the auth placeholders with your authentication credentials from the Plivo console. Replace the phone number placeholders with actual phone numbers in E.164 format (for example, +12025551234).
How it works

Outbound Call Flow
Copy
Ask AI
<Response>
<Speak>Your database is out of memory. Press 1 to resolve or 2 to escalate.</Speak>
</Response>
Prerequisites
To get started, you need a Plivo account — sign up with your work email address if you don’t have one already. If this is your first time using Plivo APIs, follow our instructions to set up a Ruby development environment.Create a voice alerts application in Ruby
Create a file calledmake_call.rb and paste into it this code.Copy
Ask AI
require 'rubygems'
require 'plivo'
include Plivo
include Plivo::Exceptions
api = RestClient.new("<auth_id>","<auth_token>")
begin
response = api.calls.create(
'<caller_id>',
['<destination_number>'],
'https://s3.amazonaws.com/static.plivo.com/alert.xml'
)
puts response
rescue PlivoRESTError => e
puts 'Exception: ' + e.message
end
We recommend that you store your credentials in the
auth_id and auth_token environment variables, to avoid the possibility of accidentally committing them to source control. If you do this, you can initialize the client with no arguments and Plivo will automatically fetch the values from the environment variables. You can use the Environment.SetEnvironmentVariable method to store environment variables and Environment.GetEnvironmentVariable to fetch them when initializing the client.Test
Save the file and run it.Copy
Ask AI
$ ruby make_call.rb
Overview
This guide shows how to make voice calls to alert customers to critical issues that require immediate attention. You can play recorded audio when the call recipient answers or use text-to-speech. You can then take action based on a dialpad key they press in response. You can set different actions if the call is not answered, if the line is busy, or if you reach voicemail.You can send voice alerts either by using our PHLO visual workflow builder or our APIs and XML documents. Follow the instructions in one of the tabs below.- Using PHLO
- Using XML
To get started, you need a Plivo account — sign up with your work email address if you don’t have one already. If this is your first time triggering a PHLO with Python, follow our instructions to set up a Python development environment.
Your PHLO is now ready to test.
Replace the auth placeholders with your authentication credentials from the Plivo console. Replace the phlo_id placeholder with your PHLO ID from the Plivo console.
Replace the auth placeholders with your authentication credentials from the Plivo console. Replace the phlo_id placeholder with your PHLO ID from the Plivo console. Replace the phone number placeholders with actual phone numbers in E.164 format (for example, +12025551234).
Create the PHLO
To create a PHLO, visit the PHLO page of the Plivo console. If this is your first PHLO, the PHLO page will be empty.- Click Create New PHLO.
-
In the Choose your use case pop-up, click Build my own. The PHLO canvas will appear with the Start node.
The Start node is the starting point of any PHLO. It lets you trigger a PHLO to start upon one of three actions: incoming SMS message, incoming call, or API request.
- Click the Start node to open the Configuration tab to the right of the canvas, then enter the information to retrieve from the HTTP Request payload — in this case, from and to numbers and a database server name.
- From the list of components on the left side, drag and drop the Initiate Call component onto the canvas. This adds an Initiate Call node onto the canvas. When a component is placed on the canvas it becomes a node.
- Draw a line to connect the Start node’s API Request trigger state to the Initiate Call node.
- In the Configuration tab of the Initiate Call node, give the node a meaningful name. To enter values for the From and To fields, start typing two curly brackets. PHLO will display a list of all available variables; choose the appropriate ones. When you use variables in a PHLO, the values are retrieved from the HTTP Request payload you defined in the Start node.
-
Validate the configuration by clicking Validate. Every time you finish configuring a node, click Validate to check the syntax and save your changes.
- Next, drag and drop the IVR Menu component onto the canvas. Draw a line to connect the Answered trigger state of the Initiate Call node to the IVR Menu node.
-
Click the IVR Menu node to open its Configuration tab. Rename the node to Gather_Input. You can rename nodes as you like to improve your PHLO’s readability.
For this example, select 1 and 2 as the allowed choices, and enter a message to play to the user in the Speak Text field. If you like, you can also configure the Language and Voice fields for the message.
- Because we specified two allowed choices in the IVR menu, we need to drag and drop three Play Audio nodes onto the canvas — one for each option, plus one for invalid input. Rename the nodes Invalid_Input_Prompt, Resolved_Prompt, and Escalation_Prompt in their Configuration tabs, and enter appropriate messages in their Prompt fields.
-
From the Gather_Input node, connect the Wrong Input trigger state to the Invalid_Input_Prompt node.
- From the Invalid_Input_Prompt node, connect the Prompt Completed trigger state back to the Gather_Input node. This sends the user back to the IVR menu if they press an incorrect option, or if they don‘t press any key.
- From the Gather_Input node, connect the 1 and 2 trigger states to the Resolved_Prompt and Escalation_Prompt nodes.
-
Configure all three Play Audio nodes to each play a relevant message to the user.
Audio playback can either be static or dynamic or a combination of the two; for example, you could specify in the Speak Text field “Your status is,” followed by a variable to include the dynamic text. You can bring up a list of available variables by typing two curly brackets in the Speak Text field.
- Drag and drop the Initiate Call component onto the canvas and rename the node to Escalation_Call.
- Draw a line to connect the Prompt Completed trigger state of the Escalation_Prompt node to the Escalation_Call node. This triggers a call to another phone number and announces the alert. You can set up any number of escalation numbers by creating similar nodes for each phone number.
-
Draw a line to connect the Answered trigger state of the Escalation_Call node back to the Gather Input node. This will play the same prompt to the user after the original escalation call is answered and completed and give the user another chance to either resolve the call or escalate it.
- After you complete and validate all the node configurations, give the PHLO a name by clicking in the upper left, then click Save.

Voice Alert
Trigger the PHLO
You integrate a PHLO into your application workflow by making an API request to trigger the PHLO with the required payload — the set of parameters you pass to the PHLO. You can define a static payload by specifying values when you create the PHLO, or define a dynamic payload by passing values through parameters when you trigger the PHLO from your application.With a static payload
When you configure values when creating the PHLO, they act as a static payload.
With Static Payload
Code
Create a file calledtrigger_phlo.py and paste into it this code.Copy
Ask AI
import plivo
auth_id = '<auth_id>'
auth_token = '<auth_token>'
phlo_id = '<phlo_id>'
phlo_client = plivo.phlo.RestClient(auth_id=auth_id, auth_token=auth_token)
phlo = phlo_client.phlo.get(phlo_id)
response = phlo.run()
print str(response)
With a dynamic payload
To use dynamic values for the parameters, use Liquid templating parameters when you create the PHLO and pass the values from your code to the PHLO when you trigger it.
With Dynamic Payload
Code
Create a file calledtrigger_phlo.py and paste into it this code.Copy
Ask AI
import plivo
auth_id = '<auth_id>'
auth_token = '<auth_token>'
phlo_id = '<phlo_id>'
payload = {"from" : "<caller_id>","to" : "<destination_number>"}
phlo_client = plivo.phlo.RestClient(auth_id=auth_id, auth_token=auth_token)
phlo = phlo_client.phlo.get(phlo_id)
response = phlo.run(**payload)
print str(response)
Test
Save the file and run it.Copy
Ask AI
python trigger_phlo.py
Here’s how to use Plivo APIs and XML to implement voice alerts.
Plivo requests an answer URL when the call is answered (step 4) and expects the file at that address to hold a valid XML response from the application with instructions on how to handle the call. To see how this works, you can use https://s3.amazonaws.com/static.plivo.com/alert.xml as an answer URL to test your first outgoing call. The file contains this XML code:This code instructs Plivo to say, “Your database is out of memory. Press 1 to resolve or 2 to escalate” to the call recipient. You can find the entire list of valid Plivo XML verbs in our XML Reference documentation.Replace the auth placeholders with your authentication credentials from the Plivo console. Replace the phone number placeholders with actual phone numbers in E.164 format (for example, +12025551234).
How it works

Outbound Call Flow
Copy
Ask AI
<Response>
<Speak>Your database is out of memory. Press 1 to resolve or 2 to escalate.</Speak>
</Response>
Prerequisites
To get started, you need a Plivo account — sign up with your work email address if you don’t have one already. If this is your first time using Plivo APIs, follow our instructions to set up a Python development environment.Create a voice alerts application in Python
Create a file calledmake_call.py and paste into it this code.Copy
Ask AI
import plivo
client = plivo.RestClient('<auth_id>','<auth_token>')
response = client.calls.create(
from='<caller_id>',
to='<destination_number>',
answer_url='https://s3.amazonaws.com/static.plivo.com/alert.xml',
answer_method='GET', )
print(response)
We recommend that you store your credentials in the
auth_id and auth_token environment variables, to avoid the possibility of accidentally committing them to source control. If you do this, you can initialize the client with no arguments and Plivo will automatically fetch the values from the environment variables. You can use the Environment.SetEnvironmentVariable method to store environment variables and Environment.GetEnvironmentVariable to fetch them when initializing the client.Test
Save the file and run it.Copy
Ask AI
$ python make_call.py
Overview
This guide shows how to make voice calls to alert customers to critical issues that require immediate attention. You can play recorded audio when the call recipient answers or use text-to-speech. You can then take action based on a dialpad key they press in response. You can set different actions if the call is not answered, if the line is busy, or if you reach voicemail.You can send voice alerts either by using our PHLO visual workflow builder or our APIs and XML documents. Follow the instructions in one of the tabs below.- Using PHLO
- Using XML
To get started, you need a Plivo account — sign up with your work email address if you don’t have one already. If this is your first time triggering a PHLO with PHP, follow our instructions to set up a PHP development environment.
Your PHLO is now ready to test.
Replace the auth placeholders with your authentication credentials from the Plivo console. Replace the phlo_id placeholder with your PHLO ID from the Plivo console.
Replace the auth placeholders with your authentication credentials from the Plivo console. Replace the phlo_id placeholder with your PHLO ID from the Plivo console. Replace the phone number placeholders with actual phone numbers in E.164 format (for example, +12025551234).
Create the PHLO
To create a PHLO, visit the PHLO page of the Plivo console. If this is your first PHLO, the PHLO page will be empty.- Click Create New PHLO.
-
In the Choose your use case pop-up, click Build my own. The PHLO canvas will appear with the Start node.
The Start node is the starting point of any PHLO. It lets you trigger a PHLO to start upon one of three actions: incoming SMS message, incoming call, or API request.
- Click the Start node to open the Configuration tab to the right of the canvas, then enter the information to retrieve from the HTTP Request payload — in this case, from and to numbers and a database server name.
- From the list of components on the left side, drag and drop the Initiate Call component onto the canvas. This adds an Initiate Call node onto the canvas. When a component is placed on the canvas it becomes a node.
- Draw a line to connect the Start node’s API Request trigger state to the Initiate Call node.
- In the Configuration tab of the Initiate Call node, give the node a meaningful name. To enter values for the From and To fields, start typing two curly brackets. PHLO will display a list of all available variables; choose the appropriate ones. When you use variables in a PHLO, the values are retrieved from the HTTP Request payload you defined in the Start node.
-
Validate the configuration by clicking Validate. Every time you finish configuring a node, click Validate to check the syntax and save your changes.
- Next, drag and drop the IVR Menu component onto the canvas. Draw a line to connect the Answered trigger state of the Initiate Call node to the IVR Menu node.
-
Click the IVR Menu node to open its Configuration tab. Rename the node to Gather_Input. You can rename nodes as you like to improve your PHLO’s readability.
For this example, select 1 and 2 as the allowed choices, and enter a message to play to the user in the Speak Text field. If you like, you can also configure the Language and Voice fields for the message.
- Because we specified two allowed choices in the IVR menu, we need to drag and drop three Play Audio nodes onto the canvas — one for each option, plus one for invalid input. Rename the nodes Invalid_Input_Prompt, Resolved_Prompt, and Escalation_Prompt in their Configuration tabs, and enter appropriate messages in their Prompt fields.
-
From the Gather_Input node, connect the Wrong Input trigger state to the Invalid_Input_Prompt node.
- From the Invalid_Input_Prompt node, connect the Prompt Completed trigger state back to the Gather_Input node. This sends the user back to the IVR menu if they press an incorrect option, or if they don‘t press any key.
- From the Gather_Input node, connect the 1 and 2 trigger states to the Resolved_Prompt and Escalation_Prompt nodes.
-
Configure all three Play Audio nodes to each play a relevant message to the user.
Audio playback can either be static or dynamic or a combination of the two; for example, you could specify in the Speak Text field “Your status is,” followed by a variable to include the dynamic text. You can bring up a list of available variables by typing two curly brackets in the Speak Text field.
- Drag and drop the Initiate Call component onto the canvas and rename the node to Escalation_Call.
- Draw a line to connect the Prompt Completed trigger state of the Escalation_Prompt node to the Escalation_Call node. This triggers a call to another phone number and announces the alert. You can set up any number of escalation numbers by creating similar nodes for each phone number.
-
Draw a line to connect the Answered trigger state of the Escalation_Call node back to the Gather Input node. This will play the same prompt to the user after the original escalation call is answered and completed and give the user another chance to either resolve the call or escalate it.
- After you complete and validate all the node configurations, give the PHLO a name by clicking in the upper left, then click Save.

Voice Alert
Trigger the PHLO
You integrate a PHLO into your application workflow by making an API request to trigger the PHLO with the required payload — the set of parameters you pass to the PHLO. You can define a static payload by specifying values when you create the PHLO, or define a dynamic payload by passing values through parameters when you trigger the PHLO from your application.With a static payload
When you configure values when creating the PHLO, they act as a static payload.
With Static Payload
Code
Create a file calledTriggerPhlo.php and paste into it this code.Copy
Ask AI
<?php
require 'vendor/autoload.php';
use Plivo\Resources\PHLO\PhloRestClient;
use Plivo\Exceptions\PlivoRestException;
$client = new PhloRestClient("<auth_id>", "<auth_token>");
$phlo = $client->phlo->get("<phlo_id>");
try {
$response = $phlo->run();
print_r($response);
} catch (PlivoRestException $ex) {
print_r($ex);
}
With a dynamic payload
To use dynamic values for the parameters, use Liquid templating parameters when you create the PHLO and pass the values from your code to the PHLO when you trigger it.
With Dynamic Payload
Code
Create a file calledTriggerPhlo.php and paste into it this code.Copy
Ask AI
<?php
require 'vendor/autoload.php';
use Plivo\Resources\PHLO\PhloRestClient;
use Plivo\Exceptions\PlivoRestException;
$client = new PhloRestClient("<auth_id>", "<auth_token>");
$phlo = $client->phlo->get("YOUR_PHLO_ID");
try {
$response = $phlo->run(["from" => "<caller_id>", "to" => "<destination_number>"]); // These are the fields entered in the PHLO console
print_r($response);
} catch (PlivoRestException $ex) {
print_r($ex);
}
Test
Save the file and run it.Copy
Ask AI
php TriggerPhlo.php
Here’s how to use Plivo APIs and XML to implement voice alerts.
Plivo requests an answer URL when the call is answered (step 4) and expects the file at that address to hold a valid XML response from the application with instructions on how to handle the call. To see how this works, you can use https://s3.amazonaws.com/static.plivo.com/alert.xml as an answer URL to test your first outgoing call. The file contains this XML code:This code instructs Plivo to say, “Your database is out of memory. Press 1 to resolve or 2 to escalate” to the call recipient. You can find the entire list of valid Plivo XML verbs in our XML Reference documentation.Replace the auth placeholders with your authentication credentials from the Plivo console. Replace the phone number placeholders with actual phone numbers in E.164 format (for example, +12025551234).
How it works

Outbound Call Flow
Copy
Ask AI
<Response>
<Speak>Your database is out of memory. Press 1 to resolve or 2 to escalate.</Speak>
</Response>
Prerequisites
To get started, you need a Plivo account — sign up with your work email address if you don’t have one already. If this is your first time using Plivo APIs, follow our instructions to set up a PHP development environment.Create a voice alerts application in PHP
Create a file calledMakeCall.php and paste into it this code:Copy
Ask AI
<?php
require 'vendor/autoload.php';
use Plivo\RestClient;
$auth_id = "Your AUTH_ID";
$auth_token = "Your AUTH_TOKEN";
$p = new RestClient($auth_id, $auth_token);
$response = $client->calls->create('<caller_id>',
['<destination_number>'],
'https://s3.amazonaws.com/static.plivo.com/alert.xml',);
print_r($response);
We recommend that you store your credentials in the
auth_id and auth_token environment variables, to avoid the possibility of accidentally committing them to source control. If you do this, you can initialize the client with no arguments and Plivo will automatically fetch the values from the environment variables. You can use the Environment.SetEnvironmentVariable method to store environment variables and Environment.GetEnvironmentVariable to fetch them when initializing the client.Test
Save the file and run it.Copy
Ask AI
$ php MakeCall.php
Overview
This guide shows how to make voice calls to alert customers to critical issues that require immediate attention. You can play recorded audio when the call recipient answers or use text-to-speech. You can then take action based on a dialpad key they press in response. You can set different actions if the call is not answered, if the line is busy, or if you reach voicemail.You can send voice alerts either by using our PHLO visual workflow builder or our APIs and XML documents. Follow the instructions in one of the tabs below.- Using PHLO
- Using XML
You can create and deploy a PHLO to send voice notifications with a few clicks on the PHLO canvas.
Your PHLO is now ready to test.
Replace the auth placeholders with your authentication credentials from the Plivo console. Replace the phlo_id placeholder with your PHLO ID from the Plivo console.
Replace the auth placeholders with your authentication credentials from the Plivo console. Replace the phlo_id placeholder with your PHLO ID from the Plivo console. Replace the phone number placeholders with actual phone numbers in E.164 format (for example, +12025551234).
How it works
Prerequisites
To get started, you need a Plivo account — sign up with your work email address if you don’t have one already. If this is your first time triggering a PHLO with PHP, follow our instructions to set up a PHP development environment.Create the PHLO
To create a PHLO, visit the PHLO page of the Plivo console. If this is your first PHLO, the PHLO page will be empty.- Click Create New PHLO.
-
In the Choose your use case pop-up, click Build my own. The PHLO canvas will appear with the Start node.
The Start node is the starting point of any PHLO. It lets you trigger a PHLO to start upon one of three actions: incoming SMS message, incoming call, or API request.
- Click the Start node to open the Configuration tab to the right of the canvas, then enter the information to retrieve from the HTTP Request payload — in this case, from and to numbers and a database server name.
- From the list of components on the left side, drag and drop the Initiate Call component onto the canvas. This adds an Initiate Call node onto the canvas. When a component is placed on the canvas it becomes a node.
- Draw a line to connect the Start node’s API Request trigger state to the Initiate Call node.
- In the Configuration tab of the Initiate Call node, give the node a meaningful name. To enter values for the From and To fields, start typing two curly brackets. PHLO will display a list of all available variables; choose the appropriate ones. When you use variables in a PHLO, the values are retrieved from the HTTP Request payload you defined in the Start node.
-
Validate the configuration by clicking Validate. Every time you finish configuring a node, click Validate to check the syntax and save your changes.
- Next, drag and drop the IVR Menu component onto the canvas. Draw a line to connect the Answered trigger state of the Initiate Call node to the IVR Menu node.
-
Click the IVR Menu node to open its Configuration tab. Rename the node to Gather_Input. You can rename nodes as you like to improve your PHLO’s readability.
For this example, select 1 and 2 as the allowed choices, and enter a message to play to the user in the Speak Text field. If you like, you can also configure the Language and Voice fields for the message.
- Because we specified two allowed choices in the IVR menu, we need to drag and drop three Play Audio nodes onto the canvas — one for each option, plus one for invalid input. Rename the nodes Invalid_Input_Prompt, Resolved_Prompt, and Escalation_Prompt in their Configuration tabs, and enter appropriate messages in their Prompt fields.
-
From the Gather_Input node, connect the Wrong Input trigger state to the Invalid_Input_Prompt node.
- From the Invalid_Input_Prompt node, connect the Prompt Completed trigger state back to the Gather_Input node. This sends the user back to the IVR menu if they press an incorrect option, or if they don‘t press any key.
- From the Gather_Input node, connect the 1 and 2 trigger states to the Resolved_Prompt and Escalation_Prompt nodes.
-
Configure all three Play Audio nodes to each play a relevant message to the user.
Audio playback can either be static or dynamic or a combination of the two; for example, you could specify in the Speak Text field “Your status is,” followed by a variable to include the dynamic text. You can bring up a list of available variables by typing two curly brackets in the Speak Text field.
- Drag and drop the Initiate Call component onto the canvas and rename the node to Escalation_Call.
- Draw a line to connect the Prompt Completed trigger state of the Escalation_Prompt node to the Escalation_Call node. This triggers a call to another phone number and announces the alert. You can set up any number of escalation numbers by creating similar nodes for each phone number.
-
Draw a line to connect the Answered trigger state of the Escalation_Call node back to the Gather Input node. This will play the same prompt to the user after the original escalation call is answered and completed and give the user another chance to either resolve the call or escalate it.
- After you complete and validate all the node configurations, give the PHLO a name by clicking in the upper left, then click Save.

Voice Alert
Trigger the PHLO
You integrate a PHLO into your application workflow by making an API request to trigger the PHLO with the required payload — the set of parameters you pass to the PHLO. You can define a static payload by specifying values when you create the PHLO, or define a dynamic payload by passing values through parameters when you trigger the PHLO from your application.With a static payload
When you configure values when creating the PHLO, they act as a static payload.
With Static Payload
Code
In Visual Studio, open the file in the CS project calledProgram.cs and paste into it this code.Copy
Ask AI
using System;
using Plivo;
namespace test_PHLO
{
class Program
{
public static void Main(string[] args)
{
var phloClient = new PhloApi("<auth_id>", "<auth_token>");
var phloID = "<phlo_id>";
var phlo = phloClient.Phlo.Get(phloID);
Console.WriteLine(phlo.Run());
}
}
}
With a dynamic payload
To use dynamic values for the parameters, use Liquid templating parameters when you create the PHLO and pass the values from your code to the PHLO when you trigger it.
With Dynamic Payload
Code
In Visual Studio, open the file in the CS project calledProgram.cs and paste into it this code.Copy
Ask AI
using System;
using System.Collections.Generic;
using Plivo;
namespace test_PHLO
{
class Program
{
public static void Main(string[] args)
{
var phloClient = new PhloApi("<auth_id>", "<auth_token>");
var phloID = "<phlo_id>";
var phlo = phloClient.Phlo.Get(phloID);
var data = new Dictionary<string, object>
{
{ "from", "<caller_id>" },
{ "to", "<destination_number>" }
};
Console.WriteLine(phlo.Run(data));
}
}
}
Test
Save the file and run it.Here’s how to use Plivo APIs and XML to implement voice alerts.
Plivo requests an answer URL when the call is answered (step 4) and expects the file at that address to hold a valid XML response from the application with instructions on how to handle the call. To see how this works, you can use https://s3.amazonaws.com/static.plivo.com/alert.xml as an answer URL to test your first outgoing call. The file contains this XML code:This code instructs Plivo to say, “Your database is out of memory. Press 1 to resolve or 2 to escalate” to the call recipient. You can find the entire list of valid Plivo XML verbs in our XML Reference documentation.Replace the auth placeholders with your authentication credentials from the Plivo console. Replace the phone number placeholders with actual phone numbers in E.164 format (for example, +12025551234).
How it works

Outbound Call Flow
Copy
Ask AI
<Response>
<Speak>Your database is out of memory. Press 1 to resolve or 2 to escalate.</Speak>
</Response>
Prerequisites
To get started, you need a Plivo account — sign up with your work email address if you don’t have one already. If this is your first time using Plivo APIs, follow our instructions to set up a Dotnet development environment.Create a voice alerts application in .NET
In Visual Studio, open the file in the CS project calledProgram.cs and paste into it this code.Copy
Ask AI
using System;
using System.Collections.Generic;
using Plivo;
namespace testplivo
{
class Program
{
static void Main(string[] args)
{
var api = new PlivoApi("<auth_id>","<auth_token>");
var response = api.Call.Create(
to: new List<String> { "<destination_number>" },
from: "<caller_id>",
answerMethod: "GET",
answerUrl: "https://s3.amazonaws.com/static.plivo.com/alert.xml"
);
Console.WriteLine(response);
}
}
}
We recommend that you store your credentials in the
auth_id and auth_token environment variables, to avoid the possibility of accidentally committing them to source control. If you do this, you can initialize the client with no arguments and Plivo will automatically fetch the values from the environment variables. You can use the Environment.SetEnvironmentVariable method to store environment variables and Environment.GetEnvironmentVariable to fetch them when initializing the client.Test
Save the file and run it.Overview
This guide shows how to make voice calls to alert customers to critical issues that require immediate attention. You can play recorded audio when the call recipient answers or use text-to-speech. You can then take action based on a dialpad key they press in response. You can set different actions if the call is not answered, if the line is busy, or if you reach voicemail.You can send voice alerts either by using our PHLO visual workflow builder or our APIs and XML documents. Follow the instructions in one of the tabs below.- Using PHLO
- Using XML
You can create and deploy a PHLO to send voice notifications with a few clicks on the PHLO canvas.
Your PHLO is now ready to test.
Replace the auth placeholders with your authentication credentials from the Plivo console. Replace the phlo_id placeholder with your PHLO ID from the Plivo console.
Replace the auth placeholders with your authentication credentials from the Plivo console. Replace the phlo_id placeholder with your PHLO ID from the Plivo console. Replace the phone number placeholders with actual phone numbers in E.164 format (for example, +12025551234).
How it works
Prerequisites
To get started, you need a Plivo account — sign up with your work email address if you don’t have one already. If this is your first time triggering a PHLO with Java, follow our instructions to set up a Java development environment.Create the PHLO
To create a PHLO, visit the PHLO page of the Plivo console. If this is your first PHLO, the PHLO page will be empty.- Click Create New PHLO.
-
In the Choose your use case pop-up, click Build my own. The PHLO canvas will appear with the Start node.
The Start node is the starting point of any PHLO. It lets you trigger a PHLO to start upon one of three actions: incoming SMS message, incoming call, or API request.
- Click the Start node to open the Configuration tab to the right of the canvas, then enter the information to retrieve from the HTTP Request payload — in this case, from and to numbers and a database server name.
- From the list of components on the left side, drag and drop the Initiate Call component onto the canvas. This adds an Initiate Call node onto the canvas. When a component is placed on the canvas it becomes a node.
- Draw a line to connect the Start node’s API Request trigger state to the Initiate Call node.
- In the Configuration tab of the Initiate Call node, give the node a meaningful name. To enter values for the From and To fields, start typing two curly brackets. PHLO will display a list of all available variables; choose the appropriate ones. When you use variables in a PHLO, the values are retrieved from the HTTP Request payload you defined in the Start node.
-
Validate the configuration by clicking Validate. Every time you finish configuring a node, click Validate to check the syntax and save your changes.
- Next, drag and drop the IVR Menu component onto the canvas. Draw a line to connect the Answered trigger state of the Initiate Call node to the IVR Menu node.
-
Click the IVR Menu node to open its Configuration tab. Rename the node to Gather_Input. You can rename nodes as you like to improve your PHLO’s readability.
For this example, select 1 and 2 as the allowed choices, and enter a message to play to the user in the Speak Text field. If you like, you can also configure the Language and Voice fields for the message.
- Because we specified two allowed choices in the IVR menu, we need to drag and drop three Play Audio nodes onto the canvas — one for each option, plus one for invalid input. Rename the nodes Invalid_Input_Prompt, Resolved_Prompt, and Escalation_Prompt in their Configuration tabs, and enter appropriate messages in their Prompt fields.
-
From the Gather_Input node, connect the Wrong Input trigger state to the Invalid_Input_Prompt node.
- From the Invalid_Input_Prompt node, connect the Prompt Completed trigger state back to the Gather_Input node. This sends the user back to the IVR menu if they press an incorrect option, or if they don‘t press any key.
- From the Gather_Input node, connect the 1 and 2 trigger states to the Resolved_Prompt and Escalation_Prompt nodes.
-
Configure all three Play Audio nodes to each play a relevant message to the user.
Audio playback can either be static or dynamic or a combination of the two; for example, you could specify in the Speak Text field “Your status is,” followed by a variable to include the dynamic text. You can bring up a list of available variables by typing two curly brackets in the Speak Text field.
- Drag and drop the Initiate Call component onto the canvas and rename the node to Escalation_Call.
- Draw a line to connect the Prompt Completed trigger state of the Escalation_Prompt node to the Escalation_Call node. This triggers a call to another phone number and announces the alert. You can set up any number of escalation numbers by creating similar nodes for each phone number.
-
Draw a line to connect the Answered trigger state of the Escalation_Call node back to the Gather Input node. This will play the same prompt to the user after the original escalation call is answered and completed and give the user another chance to either resolve the call or escalate it.
- After you complete and validate all the node configurations, give the PHLO a name by clicking in the upper left, then click Save.

Voice Alert
Trigger the PHLO
You integrate a PHLO into your application workflow by making an API request to trigger the PHLO with the required payload — the set of parameters you pass to the PHLO. You can define a static payload by specifying values when you create the PHLO, or define a dynamic payload by passing values through parameters when you trigger the PHLO from your application.With a static payload
When you configure values when creating the PHLO, they act as a static payload.
With Static Payload
Code
Create a Java class in the project calledTriggerPhlo and paste into it this code.Copy
Ask AI
import com.plivo.api.Plivo;
import com.plivo.api.PlivoClient;
import com.plivo.api.exceptions.PlivoRestException;
import com.plivo.api.models.phlo.Phlo;
import java.io.IOException;
public class Example
{
private static final String authId = "<auth_id>";
private static final String authToken = "<auth_token>";
private static PlivoClient client = new PlivoClient(authId, authToken);
public static void main(String[] args) throws IOException, PlivoRestException
{
String phloId = "<phlo_id>";
Plivo.init(authId, authToken);
Phlo phlo = Phlo.getter(phloId).client(client).get();
PhloUpdateResponse response = Phlo.updater(phloId).payload().run();
}
}
With a dynamic payload
To use dynamic values for the parameters, use Liquid templating parameters when you create the PHLO and pass the values from your code to the PHLO when you trigger it.
With Dynamic Payload
Code
Create a Java class in the project calledTriggerPhlo and paste into it this code.Copy
Ask AI
import com.plivo.api.Plivo;
import com.plivo.api.PlivoClient;
import com.plivo.api.exceptions.PlivoRestException;
import com.plivo.api.models.phlo.Phlo;
import java.io.IOException;
public class Example
{
private static final String authId = "<auth_id>";
private static final String authToken = "<auth_token>";
private static PlivoClient client = new PlivoClient(authId, authToken);
public static void main(String[] args) throws IOException, PlivoRestException
{
String phloId = "<phlo_id>";
Plivo.init(authId, authToken);
Phlo phlo = Phlo.getter(phloId).client(client).get();
Map<String, Object> payload = new HashMap<>();
payload.put("from", "<caller_id>");
payload.put("to", "<destination_number>");
PhloUpdateResponse response = Phlo.updater(phloId).payload(payload).run();
}
}
Test
Save the file and run it.Here’s how to use Plivo APIs and XML to implement voice alerts.
Plivo requests an answer URL when the call is answered (step 4) and expects the file at that address to hold a valid XML response from the application with instructions on how to handle the call. To see how this works, you can use https://s3.amazonaws.com/static.plivo.com/alert.xml as an answer URL to test your first outgoing call. The file contains this XML code:This code instructs Plivo to say, “Your database is out of memory. Press 1 to resolve or 2 to escalate” to the call recipient. You can find the entire list of valid Plivo XML verbs in our XML Reference documentation.Replace the auth placeholders with your authentication credentials from the Plivo console. Replace the phone number placeholders with actual phone numbers in E.164 format (for example, +12025551234).
How it works

Outbound Call Flow
Copy
Ask AI
<Response>
<Speak>Your database is out of memory. Press 1 to resolve or 2 to escalate.</Speak>
</Response>
Prerequisites
To get started, you need a Plivo account — sign up with your work email address if you don’t have one already. If this is your first time using Plivo APIs, follow our instructions to set up a Java development environment.Create a voice alerts application in Java
Create a Java class in the project calledMakeCall and paste into it this code.Copy
Ask AI
import java.io.IOException;
import java.util.Collections;
import com.plivo.api.Plivo;
import com.plivo.api.exceptions.PlivoRestException;
import com.plivo.api.models.call.Call;
import com.plivo.api.models.call.CallCreateResponse;
class MakeCall {
public static void main(String [] args) throws IOException, PlivoRestException {
Plivo.init("<auth_id>","<auth_token>");
CallCreateResponse response = Call.creator("<caller_id>",
Collections.singletonList("<destination_number>"),
"https://s3.amazonaws.com/static.plivo.com/alert.xml")
.answerMethod("GET")
.create();
System.out.println(response);
}
}
We recommend that you store your credentials in the
auth_id and auth_token environment variables, to avoid the possibility of accidentally committing them to source control. If you do this, you can initialize the client with no arguments and Plivo will automatically fetch the values from the environment variables. You can use the Environment.SetEnvironmentVariable method to store environment variables and Environment.GetEnvironmentVariable to fetch them when initializing the client.Test
Save the file and run it.
Make Call
Overview
This guide shows how to make voice calls to alert customers to critical issues that require immediate attention. You can play recorded audio when the call recipient answers or use text-to-speech. You can then take action based on a dialpad key they press in response. You can set different actions if the call is not answered, if the line is busy, or if you reach voicemail.You can send voice alerts either by using our PHLO visual workflow builder or our APIs and XML documents. Follow the instructions in one of the tabs below.- Using PHLO
- Using XML
You can create and deploy a PHLO to send voice notifications with a few clicks on the PHLO canvas.
Your PHLO is now ready to test.
Replace the auth placeholders with your authentication credentials from the Plivo console. Replace the phlo_id placeholder with your PHLO ID from the Plivo console.
Replace the auth placeholders with your authentication credentials from the Plivo console. Replace the phlo_id placeholder with your PHLO ID from the Plivo console. Replace the phone number placeholders with actual phone numbers in E.164 format (for example, +12025551234).
How it works
Prerequisites
To get started, you need a Plivo account — sign up with your work email address if you don’t have one already. If this is your first time triggering a PHLO with Go, follow our instructions to set up a Go development environment.Create the PHLO
To create a PHLO, visit the PHLO page of the Plivo console. If this is your first PHLO, the PHLO page will be empty.- Click Create New PHLO.
-
In the Choose your use case pop-up, click Build my own. The PHLO canvas will appear with the Start node.
The Start node is the starting point of any PHLO. It lets you trigger a PHLO to start upon one of three actions: incoming SMS message, incoming call, or API request.
- Click the Start node to open the Configuration tab to the right of the canvas, then enter the information to retrieve from the HTTP Request payload — in this case, from and to numbers and a database server name.
- From the list of components on the left side, drag and drop the Initiate Call component onto the canvas. This adds an Initiate Call node onto the canvas. When a component is placed on the canvas it becomes a node.
- Draw a line to connect the Start node’s API Request trigger state to the Initiate Call node.
- In the Configuration tab of the Initiate Call node, give the node a meaningful name. To enter values for the From and To fields, start typing two curly brackets. PHLO will display a list of all available variables; choose the appropriate ones. When you use variables in a PHLO, the values are retrieved from the HTTP Request payload you defined in the Start node.
-
Validate the configuration by clicking Validate. Every time you finish configuring a node, click Validate to check the syntax and save your changes.
- Next, drag and drop the IVR Menu component onto the canvas. Draw a line to connect the Answered trigger state of the Initiate Call node to the IVR Menu node.
-
Click the IVR Menu node to open its Configuration tab. Rename the node to Gather_Input. You can rename nodes as you like to improve your PHLO’s readability.
For this example, select 1 and 2 as the allowed choices, and enter a message to play to the user in the Speak Text field. If you like, you can also configure the Language and Voice fields for the message.
- Because we specified two allowed choices in the IVR menu, we need to drag and drop three Play Audio nodes onto the canvas — one for each option, plus one for invalid input. Rename the nodes Invalid_Input_Prompt, Resolved_Prompt, and Escalation_Prompt in their Configuration tabs, and enter appropriate messages in their Prompt fields.
-
From the Gather_Input node, connect the Wrong Input trigger state to the Invalid_Input_Prompt node.
- From the Invalid_Input_Prompt node, connect the Prompt Completed trigger state back to the Gather_Input node. This sends the user back to the IVR menu if they press an incorrect option, or if they don‘t press any key.
- From the Gather_Input node, connect the 1 and 2 trigger states to the Resolved_Prompt and Escalation_Prompt nodes.
-
Configure all three Play Audio nodes to each play a relevant message to the user.
Audio playback can either be static or dynamic or a combination of the two; for example, you could specify in the Speak Text field “Your status is,” followed by a variable to include the dynamic text. You can bring up a list of available variables by typing two curly brackets in the Speak Text field.
- Drag and drop the Initiate Call component onto the canvas and rename the node to Escalation_Call.
- Draw a line to connect the Prompt Completed trigger state of the Escalation_Prompt node to the Escalation_Call node. This triggers a call to another phone number and announces the alert. You can set up any number of escalation numbers by creating similar nodes for each phone number.
-
Draw a line to connect the Answered trigger state of the Escalation_Call node back to the Gather Input node. This will play the same prompt to the user after the original escalation call is answered and completed and give the user another chance to either resolve the call or escalate it.
- After you complete and validate all the node configurations, give the PHLO a name by clicking in the upper left, then click Save.

Voice Alert
Trigger the PHLO
You integrate a PHLO into your application workflow by making an API request to trigger the PHLO with the required payload — the set of parameters you pass to the PHLO. You can define a static payload by specifying values when you create the PHLO, or define a dynamic payload by passing values through parameters when you trigger the PHLO from your application.With a static payload
When you configure values when creating the PHLO, they act as a static payload.
With Static Payload
Code
Create a file calledTriggerPhlo.go and paste into it this code.Copy
Ask AI
package main
import (
"fmt"
"plivo-go"
)
// Initialize the following params with corresponding values to trigger resources
const authId = "<auth_id>"
const authToken = "<auth_token>"
const phloId = "<phlo_id>"
func main() {
testPhloRunWithoutParams()
}
func testPhloRunWithoutParams() {
phloClient, err := plivo.NewPhloClient(authId, authToken, &plivo.ClientOptions{})
if err != nil {
fmt.Print("Error", err.Error())
return
}
phloGet, err := phloClient.Phlos.Get(phloId)
if err != nil {
fmt.Print("Error", err.Error())
return
}
response, err := phloGet.Run(nil)
if err != nil {
fmt.Print("Error", err.Error())
return
}
fmt.Printf("Response: %#v\n", response)
}
With a dynamic payload
To use dynamic values for the parameters, use Liquid templating parameters when you create the PHLO and pass the values from your code to the PHLO when you trigger it.
With Dynamic Payload
Code
Create a file calledTriggerPhlo.go and paste into it this code.Copy
Ask AI
package main
import (
"fmt"
"plivo-go"
)
// Initialize the following params with corresponding values to trigger resources
const authId = "<auth_id>"
const authToken = "<auth_token>"
const phloId = "<phlo_id>"
func main() {
testPhloRunWithParams()
}
func testPhloRunWithParams() {
phloClient, err := plivo.NewPhloClient(authId, authToken, &plivo.ClientOptions{})
if err != nil {
fmt.Print("Error", err.Error())
return
}
phloGet, err := phloClient.Phlos.Get(phloId)
if err != nil {
fmt.Print("Error", err.Error())
return
}
//pass corresponding from and to values
type params map[string]interface{}
response, err := phloGet.Run(params{
"from": "<caller_id>",
"to": "<destination_number>",
})
if err != nil {
println(err)
}
fmt.Printf("Response: %#v\n", response)
}
Test
Save the file and run it.Copy
Ask AI
go run TriggerPhlo.go
Here’s how to use Plivo APIs and XML to implement voice alerts.
Plivo requests an answer URL when the call is answered (step 4) and expects the file at that address to hold a valid XML response from the application with instructions on how to handle the call. To see how this works, you can use https://s3.amazonaws.com/static.plivo.com/alert.xml as an answer URL to test your first outgoing call. The file contains this XML code:This code instructs Plivo to say, “Your database is out of memory. Press 1 to resolve or 2 to escalate” to the call recipient. You can find the entire list of valid Plivo XML verbs in our XML Reference documentation.Replace the auth placeholders with your authentication credentials from the Plivo console. Replace the phone number placeholders with actual phone numbers in E.164 format (for example, +12025551234).
How it works

Outbound Call Flow
Copy
Ask AI
<Response>
<Speak>Your database is out of memory. Press 1 to resolve or 2 to escalate.</Speak>
</Response>
Prerequisites
To get started, you need a Plivo account — sign up with your work email address if you don’t have one already. If this is your first time using Plivo APIs, follow our instructions to set up a Go development environment.Create a voice alerts application in Go
Create a file calledMakeCall.go and paste into it this code.Copy
Ask AI
package main
import "fmt"
import "github.com/plivo/plivo-go/v7"
func main() {
client, err := plivo.NewClient("<auth_id>","<auth_token>", &plivo.ClientOptions{})
if err != nil {
fmt.Print("Error", err.Error())
return
}
response, err := client.Calls.Create(
plivo.CallCreateParams{
From: "<caller_id>",
To: "<destination_number>",
AnswerURL: "https://s3.amazonaws.com/static.plivo.com/alert.xml",
AnswerMethod: "GET",
},
)
if err != nil {
fmt.Print("Error", err.Error())
return
}
fmt.Printf("Response: %#v\n", response)
}
We recommend that you store your credentials in the
auth_id and auth_token environment variables, to avoid the possibility of accidentally committing them to source control. If you do this, you can initialize the client with no arguments and Plivo will automatically fetch the values from the environment variables. You can use the Environment.SetEnvironmentVariable method to store environment variables and Environment.GetEnvironmentVariable to fetch them when initializing the client.Test
Save the file and run it.Copy
Ask AI
go run MakeCall.go

Make Call